Hello MPS Engineers.
I would like to know the threshold of output power or output current at which the MP1601 enters sleep mode.
Hello MPS Engineers.
I would like to know the threshold of output power or output current at which the MP1601 enters sleep mode.
The MP1601 datasheet mentions that sleep mode is utilized to achieve high efficiencies at extremely light loads.
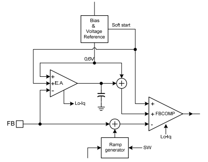
During this mode, only the error amplifier and the PWM comparator are active in the following architecture from the FB pin:
However, I understand that there are no specific currents or power levels mentioned for this sleep mode threshold.
It is easier to see this transition in efficiency between sleep and normal modes. This may vary in degrees depending on Vin. For axample, this is easier to see this transition of modes at 0.1A where Vin = 5V:
This transition is harder to see when Vin = 3.3V.
I would suggest testing this for yourself given your own conditions, but it seems based on these efficiency curves, the current threshold you are looking for is 0.1A. Hope this helps.
Best,
Krishan
Hi, Krishan.
Thank you for your reply.Is my understanding correct?
・It reliably transitions to normal mode when exceeding 0.1A
・It transitions to sleep mode between 0.05A and 0.1A
By the way, I use it with Vin = 5V and Vout = 3.3V. I observed the phenomenon where it alternates between sleep mode and normal mode at an output current of approximately 0.05A.
Best Regards.
Hello,
I see, since you have Vin = 5V and Vout = 3.3V, then this is the efficiency plot you will want to pay attention to (where 3.3V yields the highest efficiency, less deltaV means less work for the converter):
This transition should reliably occur at in and out of sleep mode at 0.1A, but you are in the ballpark since you observe this transition at 0.05A when getting in and out of sleep mode. Overall, your understanding is correct.
Note that what characterizes these efficiency curves is highly dependent on the discrete components used on your board (inductor, DCR on caps, layout and spacing of discrete, etc.) So, this threshold may deviate slightly between implementations of the MP1601.
Hope this helped.
Best,
Krishan