Review of a USB PD design based on the MPQ4242

Hey Guys,

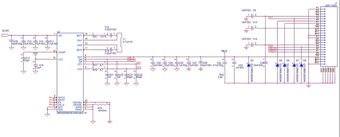
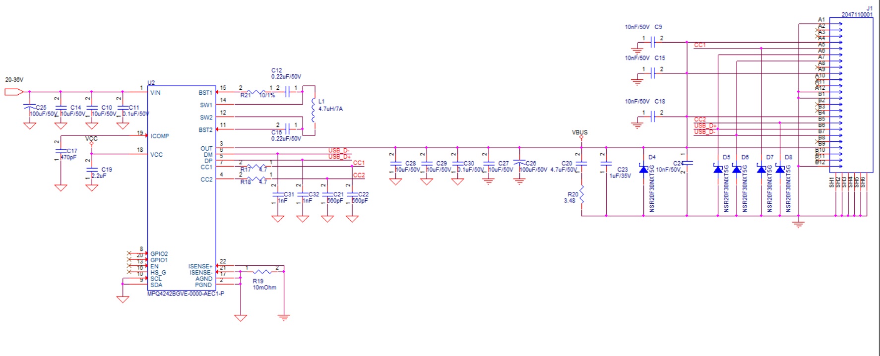
As this is my first design with this part (MPQ4242BGVE-0000-AEC1-P) I would really love it if someone from your team can carefully review the attached schematics and let me know if I got it right as a 60W PD USB type C power source.

Thank you very much in advance,

Nir.

As we are going into PCB editing next week it would help us a lot of one your technical people take a look at our schematics and verify it. Thank you again!

Hello again! can I get any support for your products?

Thank you,

Nir

Hello Again,

Any chance to get someone from MPS to review my design?

Thank you,

Nir

This topic was automatically closed 90 days after the last reply. New replies are no longer allowed.