How can we obtain Reference design schematics e.g. MP8859. Normally with other manufacturers when you order a dev kit. They have the reference design schematic avialable.
Hello Aamir,
Welcome to the MPS Forums!
Here are some typical applications as seen in page 31 of the MP8859 datasheet:
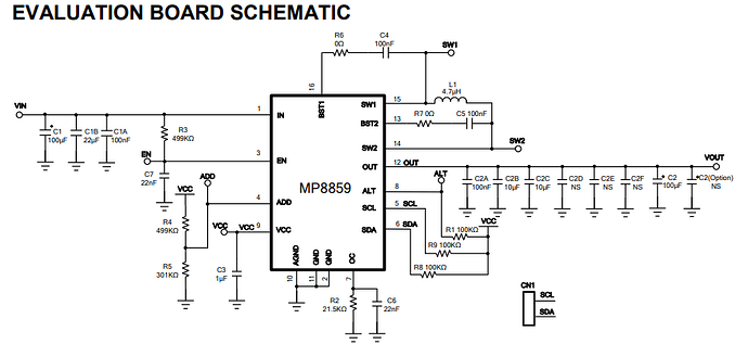
Also shown is the EVB schematic with the following design parameters as found in the
EV8859-Q-00B datasheet:
Let me know if anything else is needed, but this should be a solid reference for design moving forward. Hope this helped.
Best,
Krishan
Thanks for your help. much appriciated.
Is there a way to program the output voltage by a resistor value and not use the I2C interface?
Good question. It looks like this part specifically has output settings that are only directly configurable via I2C. Let me know if you need any help or advice with setting this up.
Thanks for your help. Will continue to evaluate the part.
Understood, if there are no further questions this post will automatically close. Please reference this thread if there are any questions after this post is closed.
Best,
Krishan
This topic was automatically closed after 23 hours. New replies are no longer allowed.


