MPQ5068GQV‑AEC1‑P Trip Current Issue

Hi,

I’m currently facing an issue with the trip current behavior of the MPQ5068GQV‑AEC1‑P hot‑swap controller.

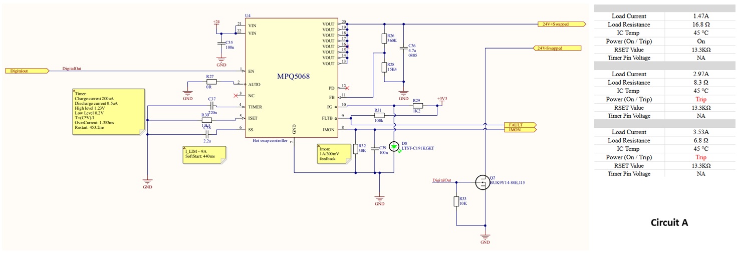
Based on my measurements, the actual trip current does not match the value specified in the datasheet. (Circuit A)

In addition, I observed that for same circuits with different soft‑start capacitor values, the final trip current also differs. (Circuit B)

Has anyone encountered this before, or can advise on possible causes?

Any insights or suggestions would be greatly appreciated.

Hi,

Could anyone advise on this?

Additional details of the test setup are provided here.

The output of the hot‑swap controller (MPQ5068GQV‑AEC1‑P) is connected to a resistive load (e.g., 8.3 Ω). When the hot‑swap controller is switched on, it trips.

When the hot‑swap controller is switched on, the input power supply current is observed to rise briefly and then drop back.

Same test setup and observation for both circuit A and B.