Hello,
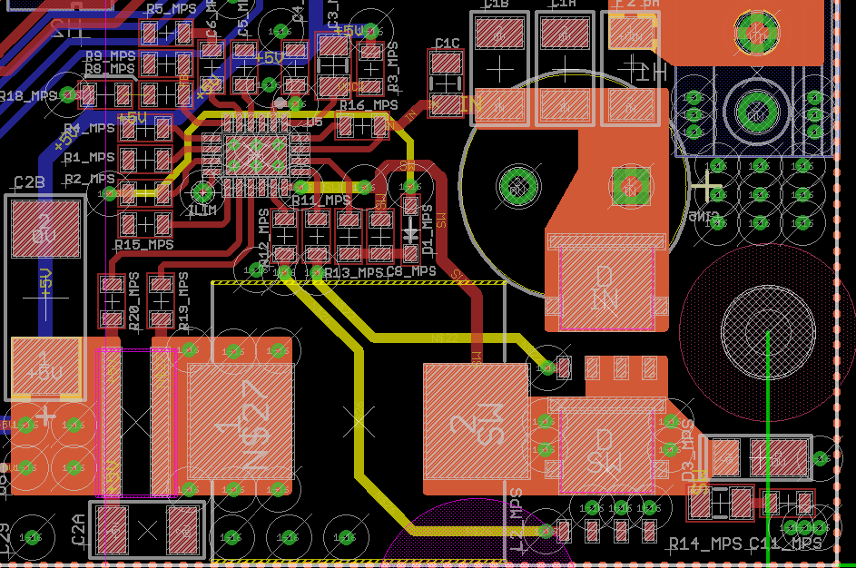
I have designed a +48V in, 5V out converter using MP9928. I have followed schematic design of eval. module but the circuit on my prototype PCB doesn’t start. I have compared my proto PCB side-by-side with eval. module, I’m seeing 1.8V on the output of the proto PCB. If a load is applied (i.e. 500mA) the device will short internally. There are no abnormal Ohmic readings to Gnd, etc, when the unit is de-energized. I’m wondering if the layout is causing this, specifically the gate drive traces? They are on internal layer 2 (yellow trace in screenshot). I’m wondering if routing gate traces under inductor could be the issue?
Input voltage is +48Vdc
Thanks,
Jimmy
Problem solved- there was a defect in PCB mfg.
