Hello MPS technical support team,
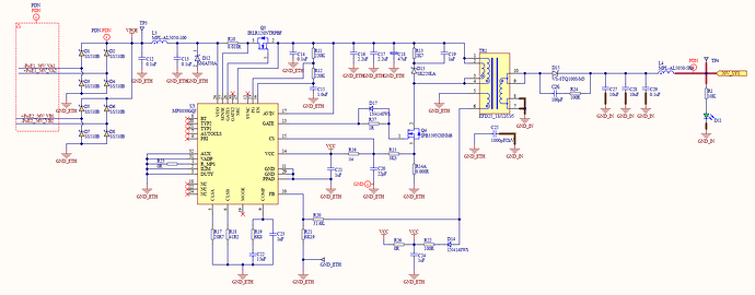
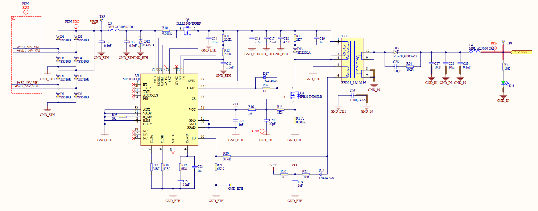
I am using part number: MP8030GQJ to create a POE circuit, based on fly-back architecture.
The problem I am facing with this circuit is:
- It responds well to output load =< 25W
- When I use load larger than 30W, the circuit cuts off the power completely or interrupts the power supply at the output.
I have not found the error yet, so I hope the expert can help me fix this. Hope I get feedback soon. Thanks for all the comments from everyone

