MP8017- Heating Up with no VCC

Hello to the MPS Team

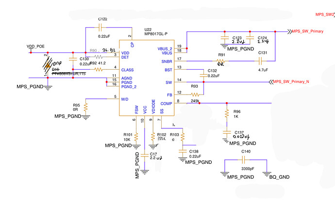
We are bulding a device based on mp8017 and we have seen that the MP8017 negotiates with the poe device, but there is no switching happening. Vcc pin is stuck at 2v, and i see 51v at vbus pins.

The device heats up to 60 degrees. Ive checked for shorts, replaced the ic, replaced the capacitors, but to no avail.

Seeing that i see no vcc, I suspect the reason for no switching case is that there is something massively wrong with the internal ldo.

Any help would be appriciated.

Hi,

Have you confirmed whether this is an IC issue? Have you resoldered a new MP8017 to test?

If the problem is still there, Please fill out the MPS NOW Technical Support form. A member from the MPS NOW team will contact you within 24–36 hours about this request.
Contact MPS - Contact

Best.

Fox

Yeah we have checked everyhing. Weirdly enough we have 1 card that works perfectly well with our modifications (albeit with the output rises to 18v with no load, which is not a problem for us)

This somewhat confirms that the issue is with the soldering or other.