Hello,
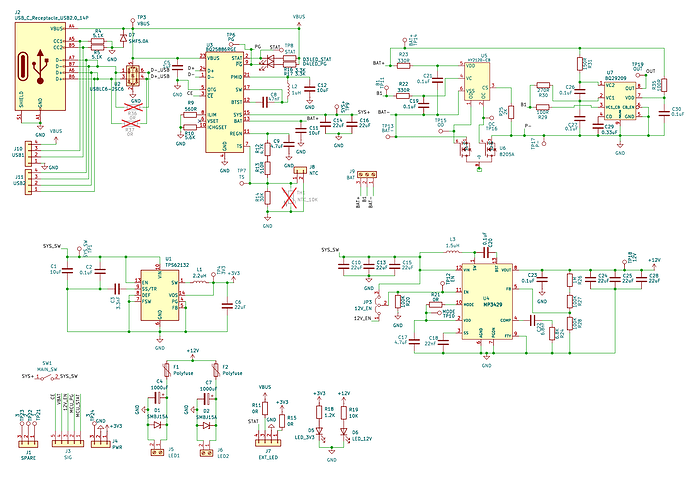
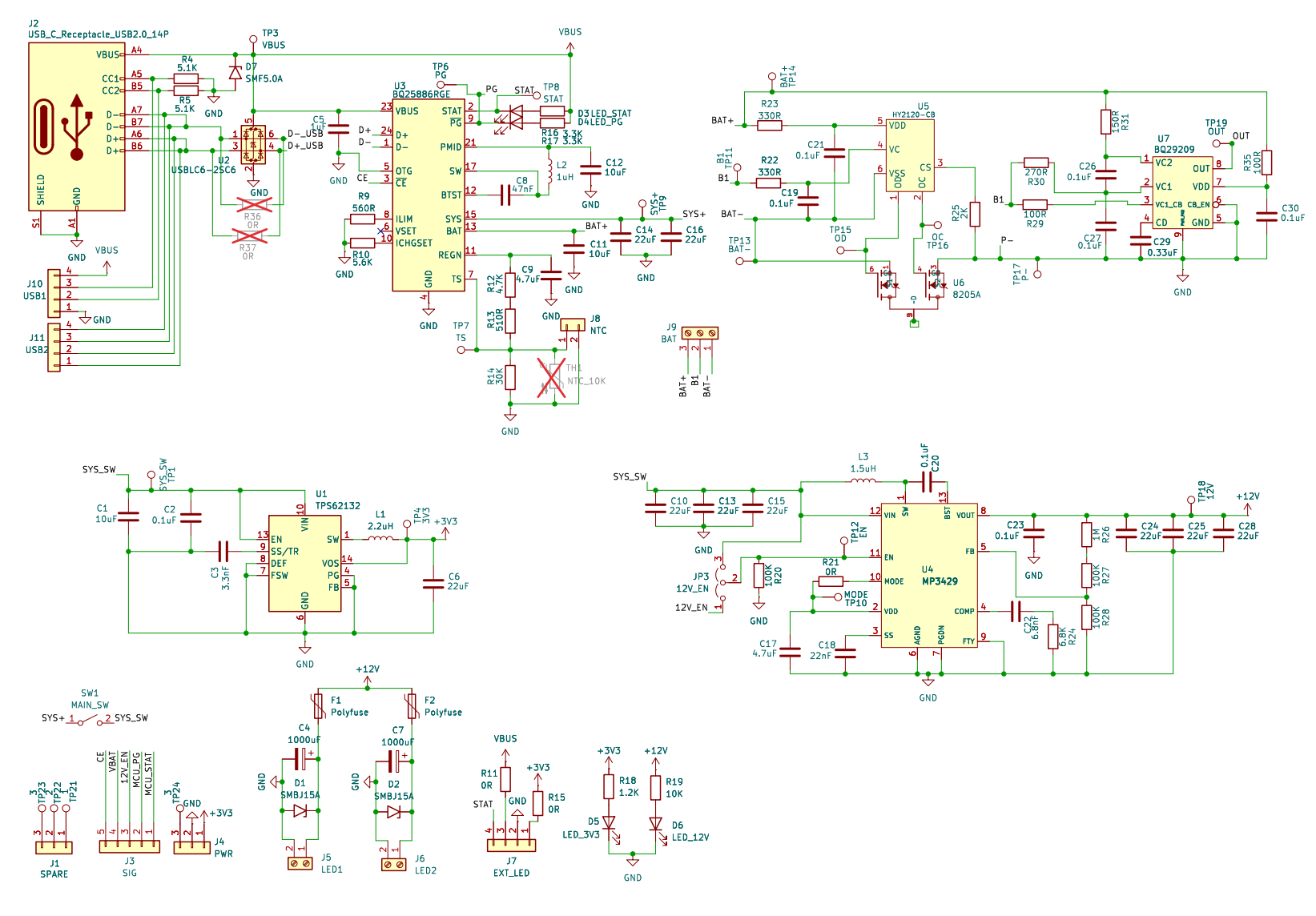
I am using the MP3429 in a boost configuration with the following conditions:
-
Input supply: 2S Li-Ion battery pack
-
VIN during measurement: approx. 6.5 V
-
Target VOUT: 12 V
-
MODE tied to VDD (FCCM mode)
-
Standard boost topology per datasheet
The converter regulates properly to 12 V when EN is tied high.
However, when I pull EN to 0 V, I still measure a voltage present at the output:
-
EN = 0 V (measured directly at the IC pin)
-
VIN ≈ 6.5 V
-
VOUT ≈ 5.5–6 V
The device is not switching, but the output node does not fall to 0 V.
There is no external bias applied to VOUT. The output is connected only to the output capacitors and the downstream circuitry.
I am attaching a schematic screenshot for reference.
Could you please clarify:
-
Is it expected that VOUT remains near VIN when EN = 0 V?
-
Does MP3429 provide true output disconnect in shutdown mode?
-
Are there specific design considerations required to fully discharge or isolate VOUT when the device is disabled?
Thank you in advance for your clarification.

