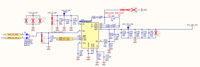
I am using the MP28167GQ-A-P in buck-boost mode with a 5V input and a 3.8V output. During startup, the output voltage does not rise smoothly. For your reference, I have shared the output waveform and schematics.
Additionally, the datasheet specifies a fixed switching frequency of approximately 500kHz; however, in real-time measurement, I am observing a switching frequency between 227kHz and 240kHz.
Kindly review the details and suggest an appropriate solution.

