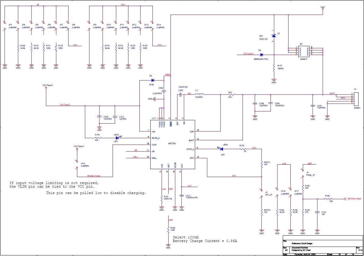
Regarding my circuit design using the MP2759: When charging a polymer lithium-ion battery with a +12V input, does the PMID output maintain a constant +4.2V? And when not charging, does the system switch to discharge power from the polymer lithium-ion batt
ery?
Hello @abraham19760608,
Welcome to MPS Forums. When input voltage is present, the voltage at PMID would be same as input voltage. If the supply is off or input voltage is absent, the PMID voltage will be the battery voltage.
