Hi. We use the MP2662, and in 99% of cases, it works well. However, when we send a message to device 0x54 that contains any of 0x1F, 0x3A, 0x3B, 0x3E, 0x3F (and possibly others), it disrupts bus communication.
We also noticed that supplying the PMIC output (from the programmer) and then supplying an input causes a similar issue.
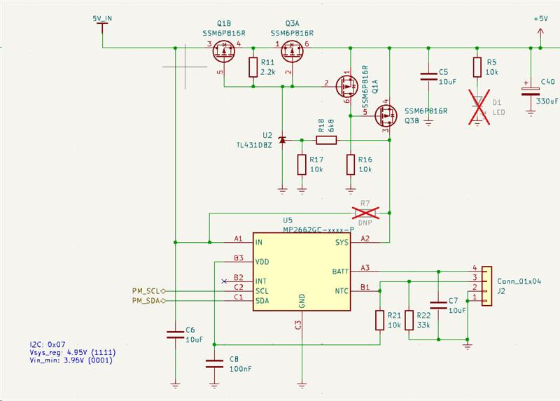
Please also see the attached schematic, where we aimed to increase the maximum current by using external transistors:
In theory, that should not cause an I2C issue. What do you think?
