MP2659 - Battery is Not charging and stat# pin is Blinking at 6Hz

Hello,
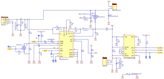
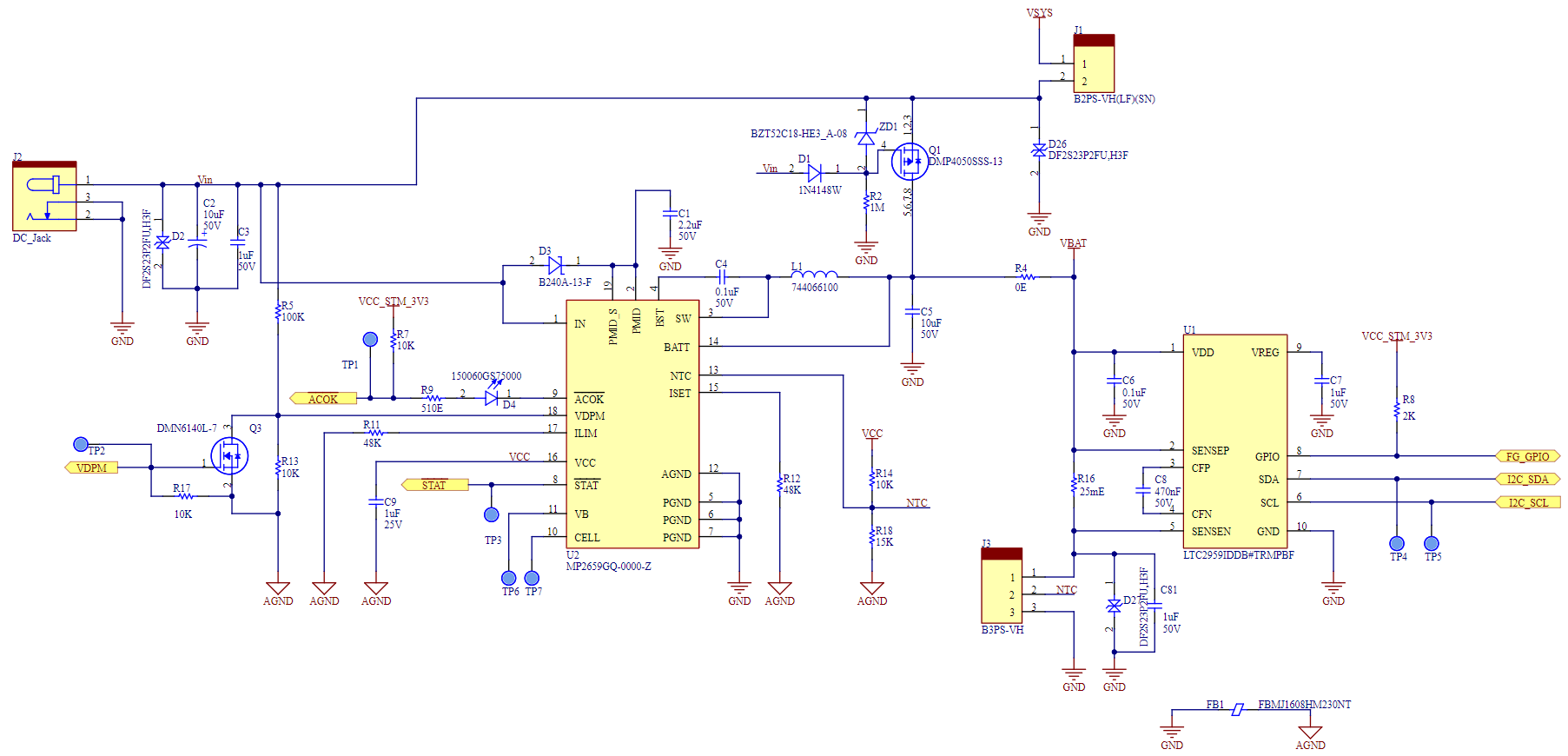
We are using the MP2659GQ-0000-Z for charging a 4S battery (16.8V) with an 18V 3A adapter.
I have designed the schematic (attached for reference) based on the EVK schematic provided by MPS.

However, the battery is not charging. When I check the STAT# pin on the oscilloscope, it is blinking at around 6Hz.
My VDPM (TP2) and ACOK# (TP1) pins remain LOW when powered on.

Currently, I have not connected the NTC — the battery is connected without it.

Could you please help me troubleshoot this issue?
Feel free to ask if any additional information is required.

Thank you.

Hi @brijesh.nimavat,

Thank you for posting to the MPS Technical Forum. Could you try increasing the values of both R14 and R18 to 1MOhm? The MP2659 may be triggering a false NTC fault since it is not connected to the battery. Let me know if this helps.

Best,
Isabella

Hello Isabella,
Thank you for your response.

I am facing another issue related to the charging circuit.
The schematic I shared earlier works properly when the NTC is not connected. However, as soon as I connect the NTC thermistor, the Battery Charging IC immediately stops charging the battery.

It would be helpful if you could guide me on what might be causing this behavior, or if there are any specific requirements for the NTC connection in this design.

This topic was automatically closed 90 days after the last reply. New replies are no longer allowed.