MP2658 -Super cap charger

Dear All,

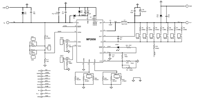
I have received one EVK (EV2658), which we are using for a supercapacitor charging application.

However, we are facing a technical issue:
When the supercapacitor voltage is at 0V (initial stage), the MP2658 enters a short-circuit mode. If we pre-charge the supercapacitor using an external source to around 1.5–2V, the EV2658 works fine and continues normal charging.

We need the circuit to charge the supercapacitor starting from 0V.
Kindly advise how we can resolve this issue.

Thanks & Best regards,
Sandeep

Hello Sandeep,

Apologies for the delay in our response here. The EVB schematic is verified, so unless you haven’t made any changes here, this should be operating as intended.

Speaking of the design of the MP2658, it looks like the recommended battery range here for this supercapacitor charger IC is as follows, ranging from 2V - 31V.

In addition to this, here is the specified pre-charge and trickle charge voltage ranges.

This sort of corroborates with the 1.5V - 2V range in which you see charging. Would this external pre-charge to 2V be something that can be implemented in your application?

This topic was automatically closed 90 days after the last reply. New replies are no longer allowed.