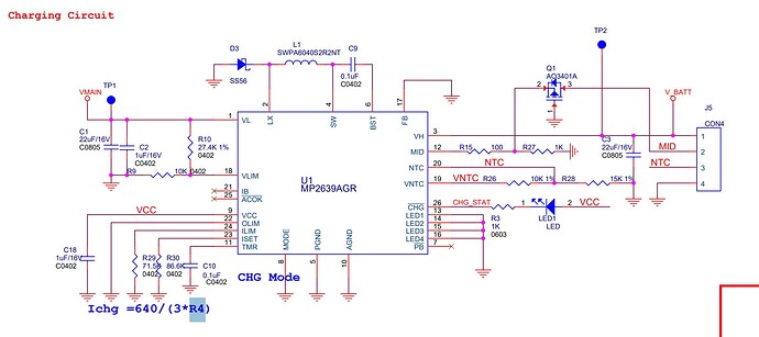
Hello, we are trying to produce a battery protection/charger/balancer circuit for our product. This is our first MPS brand chip and we are already experiencing problems. When we connect the NTC and/or MID pins, we get a fault condition and the CHG_STAT blinks.
We do not need the discharge circuit function. We want to use 7.4V two cell battery pack, use the MID to balance the pack, and charge it via 5V VMAIN at fastest speed possible. We want the NTC thermal feedback pin to protect from high temperature conditions. We really want the safety features of the MPS2693A chip, it’s a perfect fit, if we can solve this issue.
Do you have any suggestions as to what is wrong? We have been through the spec sheet many times, we are out of ideas and ready to go back to a non protected TI chip if we can’t solve this month.
