Hi I am using MP2639A in one of my project . When i supply 5 volt input it does not start charging but as soon as I reduce the input to 4.7v it starts charging with low current. Here is my circuit diagram. Please help
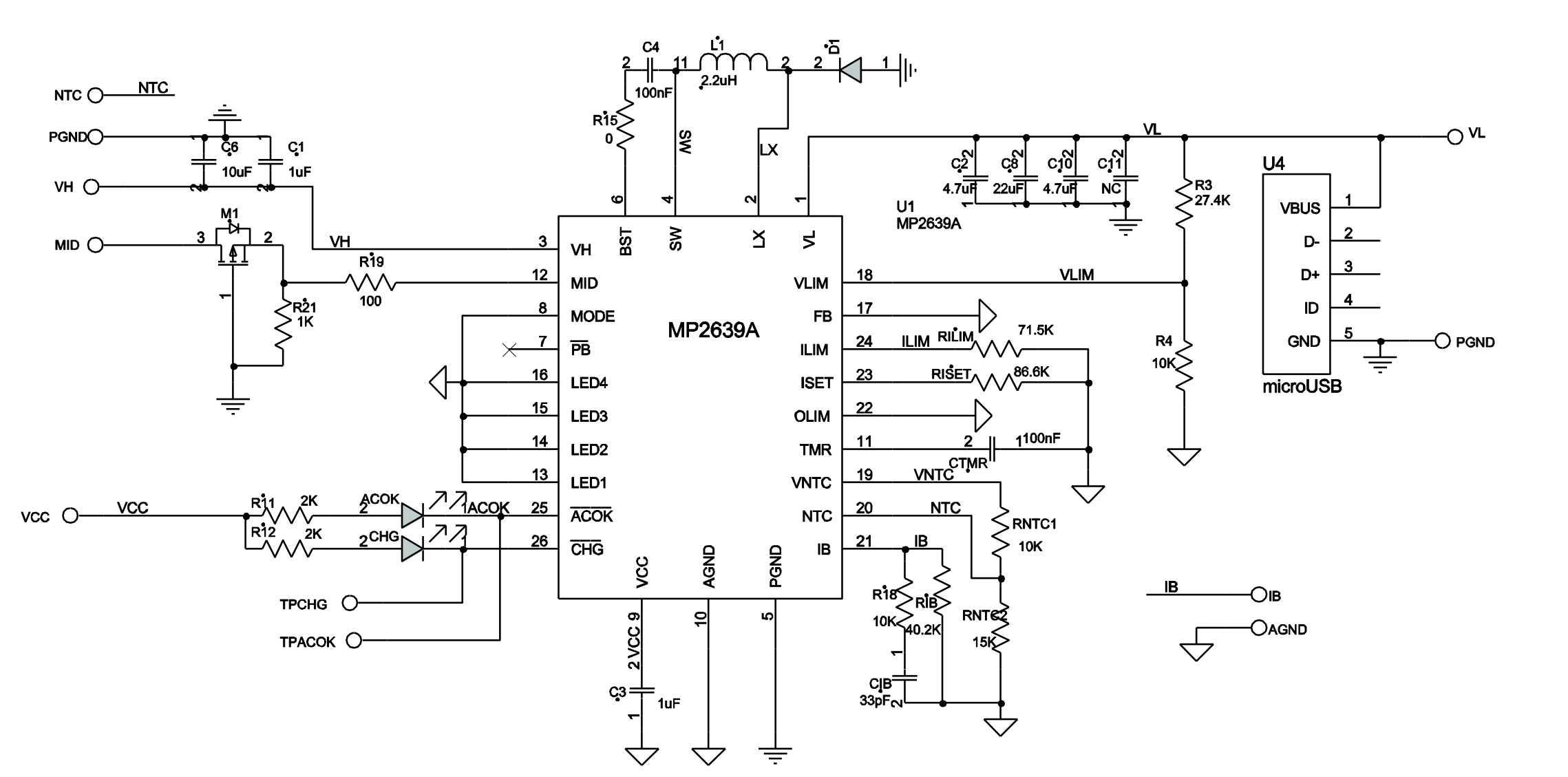
Here is the reference schematic that is reflected in our EVB:
It seems for the most part, you follow this design as you are working in charge mode. You should be seeing a charge current of 2A according to the way this schematic is configured. Of course, please double check if there is anything that I missed between this reference schematic and your own schematic.
Do you have the layout files to supplement this IC with? Let me know.
Best,
Krishan
Hi Yes I have layout files as well. I can share the full project if you want. Please let me know which format is ok for you.
This topic was automatically closed 90 days after the last reply. New replies are no longer allowed.

