hello,
i have design a circuit using mp2617h for input=12v, output=4.2v with power path management system.
but it is not working properly.
what is the reason ?

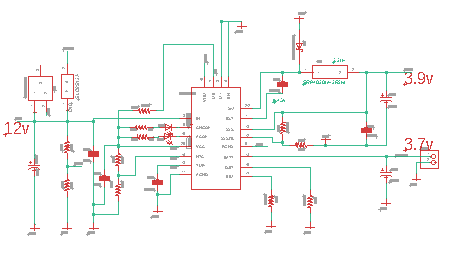
hello,
i have design a circuit using mp2617h for input=12v, output=4.2v with power path management system.
but it is not working properly.
what is the reason ?

Hi srsahoo,
Thank you for contacting MPS. There are a number of things that can cause the MP2617H to not perform correctly. Can you please email your schematic and layout to mpsnow@monolithicpower.com so that we can investigate your issue in more detail? Can you also explain your testing set up?
Thanks,
Brendan Schoemehl
Field Applications Engineer
Monolithic Power Systems | MPS Now