Hi All,
I have a question about MP2488, 200kHz, 55V Input, 2A, High Power LED Driver. I am developing an application where I will pass PWM input to this chip on the ‘EN’ pin for LED Dimming. I went through the entire Datasheet but have not seen the Minimum OR Maximum limit of PWM frequency the chip can handle. Also, what is the best suitable PWM frequency for quick switching of LED (on 1 msec time) without flickering? Can someone please help me to find out the answer? Thanks.
Regards,
Sam
Hi Sam,
Thanks for your question. Unfortunately MP2488 is one of our older parts that doesn’t implement a PWM or Analog dimming feature. If you’re trying to apply a PWM input to the EN pin, the device would turn on/off dependent only on the rising/falling threshold of the pin.
Suggest looking through our product portfolio for a potentially more suitable device. What are your particular requirements?
Regards,
Christian
Hi Christian,
Thanks for your prompt reply. But I am getting different outcomes when I apply PWM input on enable pin of MP2488. I am able to dim the LEDs if I use a variable duty cycle PWM signal. Could you please confirm this? Also, I checked the datasheet where they have attached PWM dimming test results at 200Hz on page5 and the operation of PWM control mode on page7. Thanks.
Regards,
Sam
Hi Christian,
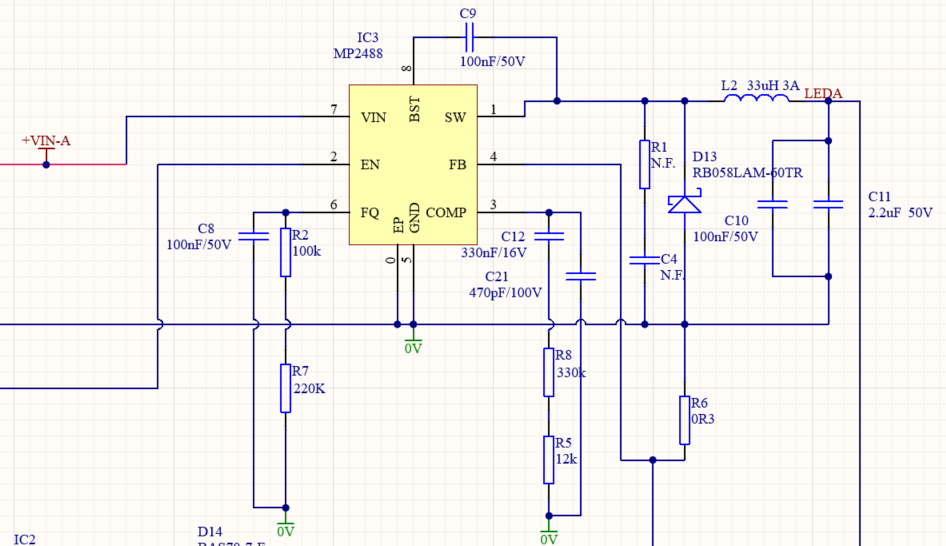
Just following up on this topic. Could you please suggest what can cause flickering while using PWM dimming method with the MP2488 chip? We are designing high brightness LED lights with new LED driver in a few months we have to run production. I would appreciate your comments on this topic. I have attached a reference schematic of the design. Please have a look. Thanks.
Kind regards,
Sam
Hi Sam,
There might be a couple of things which could cause the flickering like PWM frequency and compensation.
Please check your compensation values, we typically recommend following our application circuits for the component values. You can also use the Compensation components section in page 10 of the MP2488 datasheet.
Make sure you have an input capacitor, and it is recommended to place a high frequency capacitor like 0.1uF very close to the IC.
You could also reduce Cfreq to about 1nF as that is generally enough for most applications.
Do check out some of our newer devices like MP24833-A or MPQ2483 which have both analog and PWM dimming.
Hi Sunandhitha,
I am following MPS application circuit with some modifications and the chip is working reliably. Thanks for the response.
Regards,
Sam
