Hr1230 + mpxg2100u-2b

Hi everyone.

I’m designing a 400W main power supply and a 75W auxiliary power supply. The main power supply uses the HR1230 PFC+ LLC IC, and the auxiliary power supply uses the MPXG2100 Flyback IC.

My question is, will the auxiliary power supply using power from the PFC affect the HR1230 combination?

Thank you.

Hi,

Can you show me your schematic? But in general, it works, just need to consider these three critical points:

  • Total Power Rating: Your PFC stage (inductor, MOSFET, and sense resistor) must be designed for the combined load of 475W (400W+75W). If you only design for 400W, the HR1230 may trigger over-current protection or overheat at full load.

  • Startup Sequence: The MPXG2100 should start first to provide a stable VCC to the HR1230. Once the HR1230 receives power, it will kick-start the PFC and LLC stages.

  • Bus Stability: A 75W auxiliary load draws significant current from the PFC bulk capacitor. Ensure your 400V capacitor is sized large enough to handle the extra ripple, otherwise, the LLC stage in the HR1230 might become unstable during heavy auxiliary transients.

Please let me know if you have more questions. Thanks!

Best,

Fox

1 Like

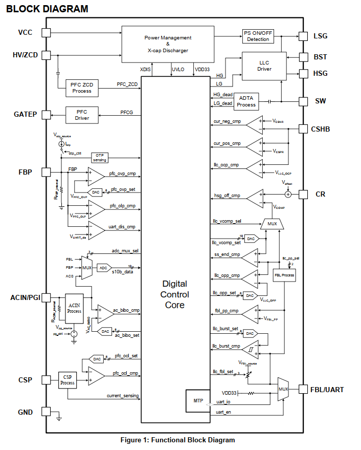
As shown in the image, the HR1230 has HV/ZCD pins. Clearly, the PFC+LLC will start simultaneously with the Flyback, right?

Hi.

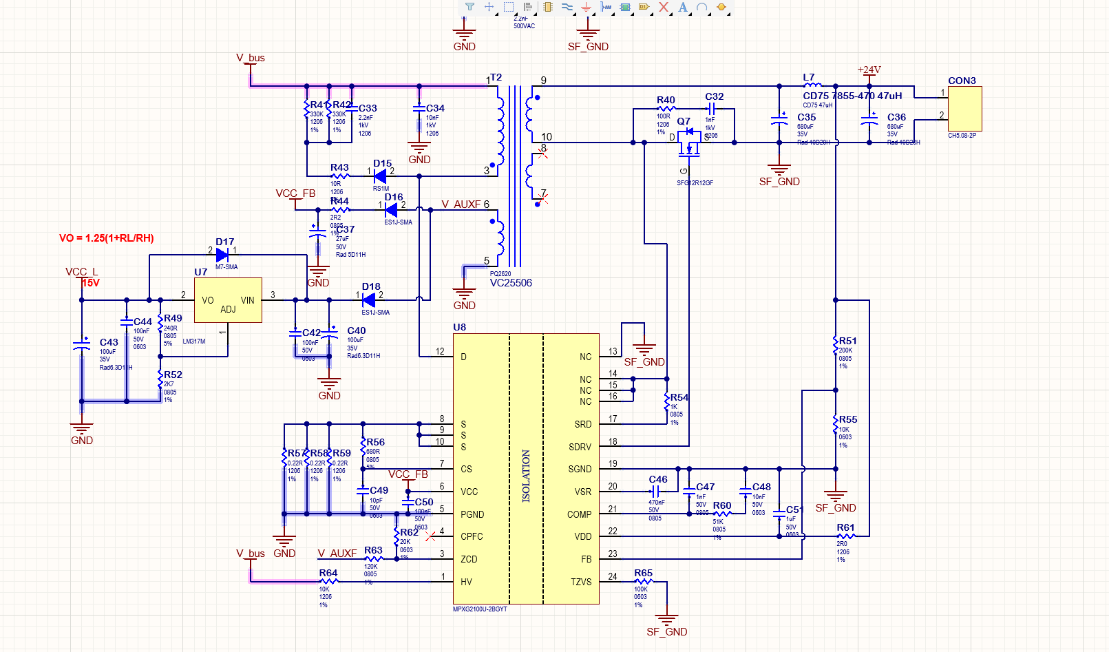
This is my sch. can you check it? Startp sequence is using LDO LM317.

Thank you.