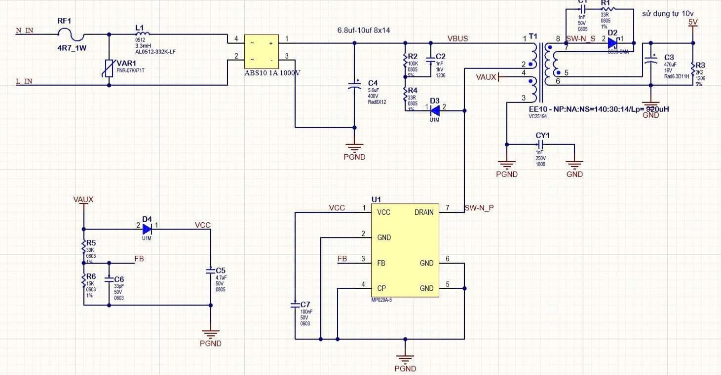
I am having problem when running light load or no load. the noise can be heard. When I measure full load the frequency is 55khz. When I measure light load or no load it is 9-10Khz. The noise starts to appear. Can you show me how to fix it? MP020A-5
Hello,
Are you using the EVB or are you using the MP020A-5 on a board that you designed? What is the switching frequency that you are operating at in light and normal load cases?
This IC works at a minimum switching frequency of 120Hz as shown:
The datasheet also recommends that a max switching frequency of 75kHz, however this IC employs a variable off-time control, meaning depending on the load the switching frequency can change.
Audible frequencies range from 20Hz - 20kHz, so it makes sense that you would detect and hear no load and light load conditions at 9-10kHz.
To mitigate any audible noise, you would have to ensure that under light load conditions, your light load frequency would be above 20kHz.
You could also mitigate audible noise by making adjustments to the transformer. You want to make sure that you minimize your peak flux density when choosing your transformer.
Adding extra filtering in the form of more decoupling capacitors at the inputs and outputs may also help.
MPS has an application note on this subject that you can reference for further insight:
Audible Power Supply Noise | Article | MPS
Best,
Krishan
spec Vin 190-260Vac, Vo = 5v, Io = 0.8A
I see, so your designed light load frequency within therefore below the 20kHz audible range as opposed to your designed normal operating frequency is above of the 20kHz audible range.
Therefore by design, at light loads, you will hear audible noise.

